




7月21-23日,湖南省教育厅主办、湖南省化学化工学会和湖南省大学生学科竞赛委员会协办、湖南工程学院承办的湖南省第十二届大学生化学化工学科竞赛暨化学实验教学与实验室建设研讨会举行,我校伟德国际1949学子取得参赛以来历史最佳成绩,喜获一等奖6项、二等奖2项和三等奖6项。
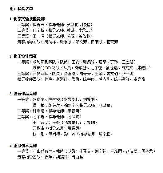
我院高度重视该项赛事,依托化学化工国家级实验教学示范中心进行了精心组织,前期通过校内初赛完成了选手选拔并开展了扎实有效的培训。副院长、实验中心主任谭亮教授作为领队,6名教师带领19名学生参加了现场考核或答辩,最终在化学实验技能竞赛中获一、二、三等奖各1项,在化工设计竞赛获得一等奖2项、三等奖1项,在创新作品竞赛中获一等奖2项、二等奖1项、三等奖4项,在虚拟仿真竞赛获一等奖1项。
湖南省大学生化学化工学科竞赛设化学实验技能竞赛、化工设计竞赛、创新作品竞赛和虚拟仿真竞赛4个类别,旨在引导和推动我省高校化学化工类专业人才培养模式、实践教学和信息化教学改革,全面提高相关专业大学生实验技能、创新思维、工程设计和虚拟仿真设计能力,为优秀创新创业人才脱颖而出创造条件。来自省内中南大学、湖南大学、伟德国际victor1946、湘潭大学等30余所高校的学生参加了本次比赛。
比赛同时,召开了化学实验教学与实验室建设研讨会,谭亮教授受邀作了题为“《分析化学实验》线下一流课程建设探索”的报告,分享分析化学实验课程建设和教学改革的经验,引起了与会代表和老师的强烈共鸣。

一审:王彦丹
二审:许华岚
三审:谭亮
