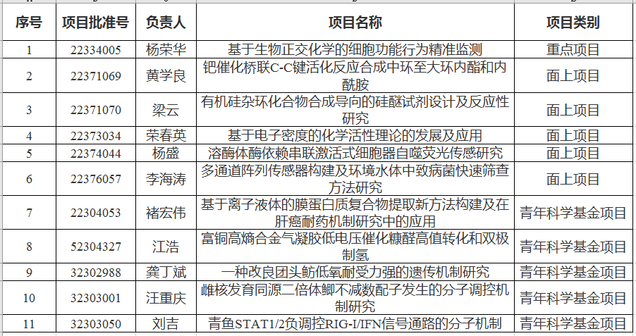
8月24日,国家自然科学基金委员会发布了2023年国家自然科学基金集中接收申请项目评审结果,我院共有11个项目获得立项资助,获批直接经费630万元。其中高显示度项目1项(全校唯一),我院杨荣华教授主持的“基于生物正交化学的细胞功能行为精准监测”重点项目获得资助,直接经费230万元。
近年来,学院高度重视国家自然科学基金的申报工作,有针对性地组织基金申报培训,多次组织评审专家开展国家自然科学基金论证,从项目的立项依据、研究内容和拟解决关键科学问题的凝练,以及可行性分析、创新点、研究基础等方面给予全方位的梳理和指导。今后,学院将进一步加大组织力度,多举措提高申报书质量,促进我院国家基金项目申报工作再创佳绩。

